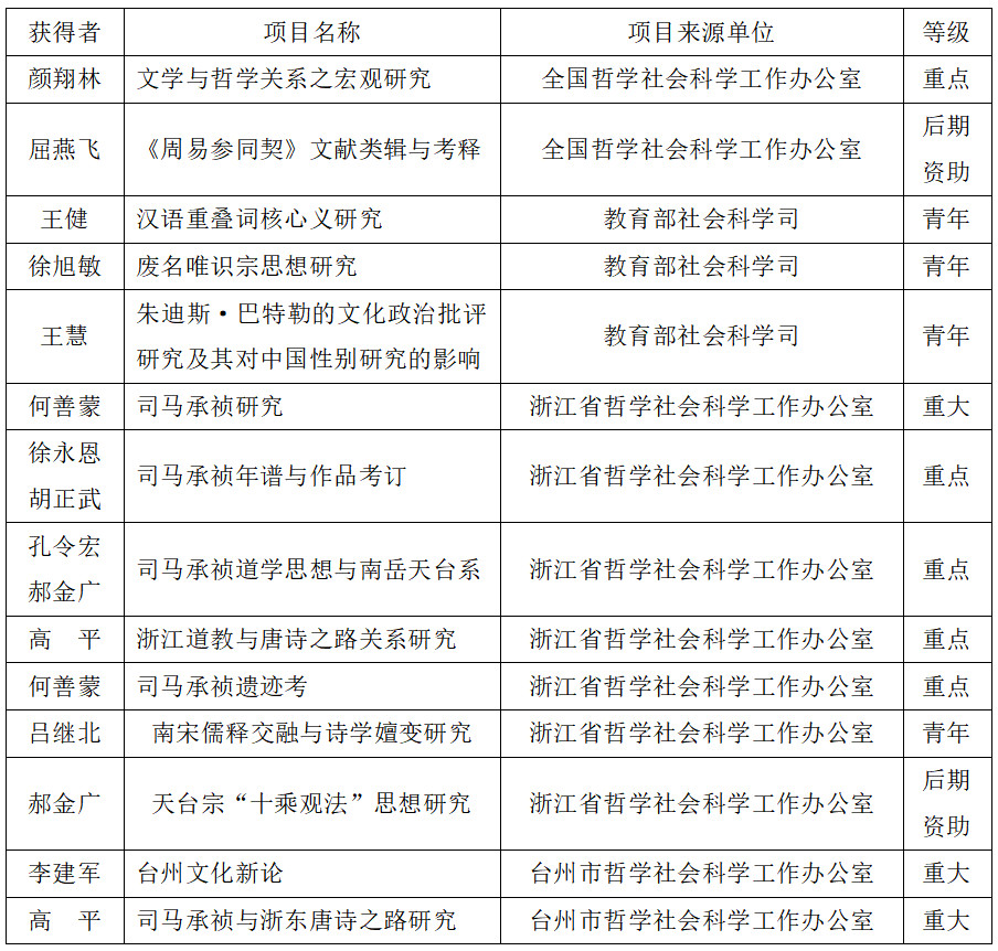
近日,2020年国家社科基金年度项目、国家社科基金后期资助暨优秀博士论文出版项目、浙江省文化研究工程项目、台州市社科规划项目评审结果陆续公布。开年以来,在省市社科联与学校领导及科研部门的悉心指导下,在9428cn太阳集团古天乐的精心谋划下,公司老师经过长期积累,厚积薄发,获得多项科研项目,具体如下:

其中依托于9428cn太阳集团古天乐的唐诗之路研究院经理何善蒙教授领衔的浙江省文化研究工程重大项目《司马承祯研究》包括四个重点项目,公司高平教授、胡正武教授、研究院郝金广博士独立或参与主持3个子课题;李建军教授领衔的《台州文化新论》包括7项子课题,其中6项为公司学者承担。省文化研究工程与市社科规划重大项目创造性地发扬了和合精神,与外校、地方优秀学者开展合作,招才引智,共襄盛举,将台州优秀文化推向全省全国,实现了多方共赢。
9428cn太阳集团古天乐近年来确立“申硕、升格、创一流”的三步走战略,深入实施“人文社科研究能力提升计划”。9428cn太阳集团古天乐加大人才引进与培养的力度,将优势学科做大做强,2018年特聘教授颜翔林、2020年新进博士屈燕飞成功获得国家重点、后期资助项目,研究院经理何善蒙两次领衔主持浙江省文化研究工程重大项目,即为学校决策英明、公司趁势而为的生动体现。

特聘教授 颜翔林先生

屈燕飞博士
2020年1月至今,9428cn太阳集团古天乐、唐诗之路研究院累计获得1项国家社科基金重点项目、1项国家社科基金后期资助项目、3项教育部青年项目、1项浙江省文化研究工程重大项目(含4个重点项目)、1项浙江省社科规划青年项目、1项浙江省社科规划后期资助项目、2项台州市社科规划重大项目。
风正帆悬,勇猛精进,期待9428cn太阳集团古天乐、唐诗之路研究院为即将实施的校“文科振兴计划”之顺利进行作出新的贡献!